| নং | শিরোনাম | সেবার ধাপ | কার্যকলাপ |
|---|---|---|---|
| | |||
| ১ | এস এম শামীম আহমেদ,নির্বাহী প্রকৌশলী | দেখুন | |
| ২ | শেখ আবুল কালাম আজাদ | দেখুন | |
| ৩ | তেরখাদা থানা। | দেখুন | |
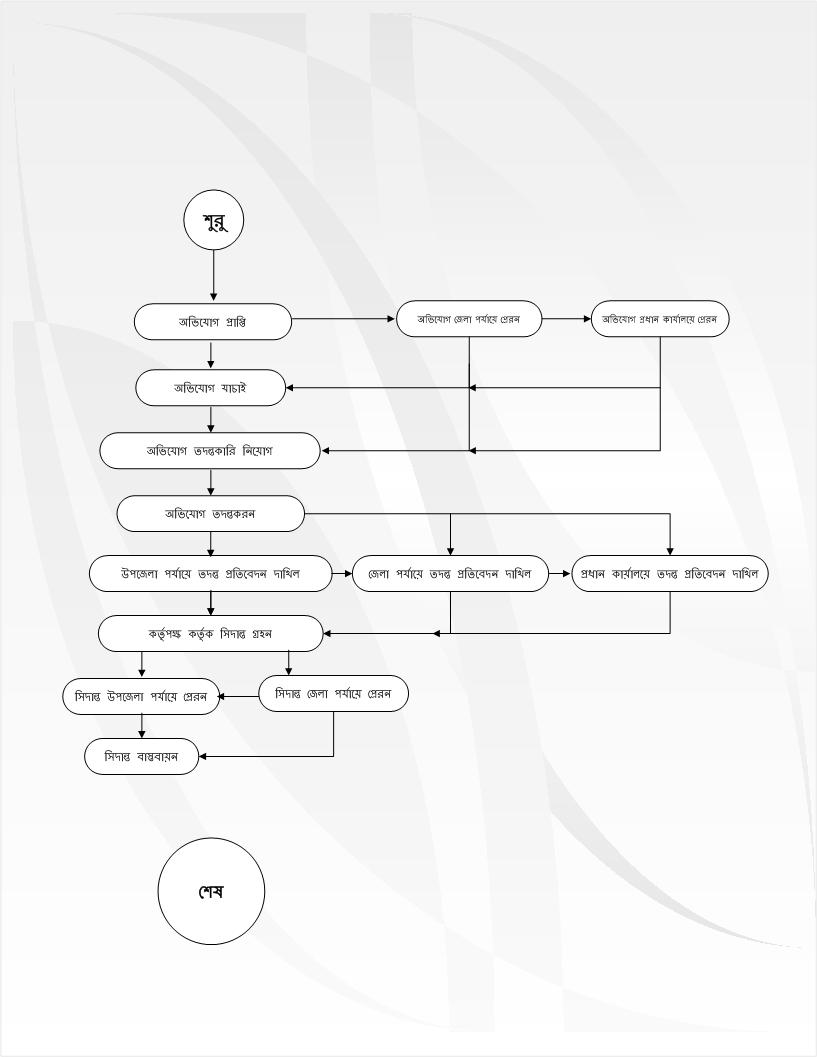
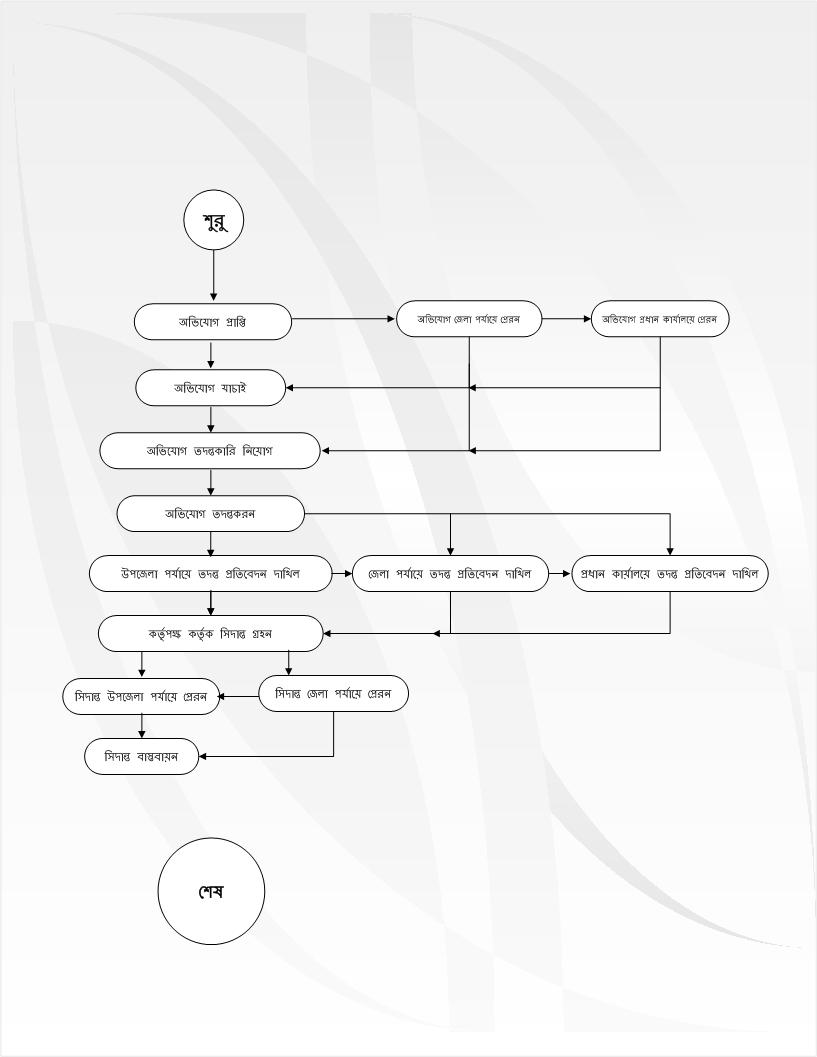
| ৪ | অভিযোগপ্রক্রিয়া | দেখুন | |
| ৫ | সঞ্চয়জমা | দেখুন | |
| ৬ | অভিযোগপ্রক্রিয়া | দেখুন | |
| ৭ | দরিদ্রমারজন্যমাতৃকালভাতা | দেখুন | |
| ৮ | উপবৃত্তি প্রদানের নিয়ম | দেখুন | |
| ৯ | সঞ্চয়জমা | দেখুন | |
| ১০ | অভিযোগপ্রক্রিয়া | দেখুন |